河南自考网是服务广大河南自考生的免费信息网站,本站非河南自考办官网,官方信息以河南省教育考试院(www.haeea.cn)发布为准!
用手机访问河南自考网
首页
报名时间
自考政策
考试动态
成绩查询
自考专业
转考
-
免考
-
论文
-
毕业
-
学位
自考百科
主考院校
联系自考办
便捷入口
2024年河南自考报名时间
|
河南自考网上报名入口
|
河南省高等教育自学考试管理信息系统
|
成绩查询
|
准考证打印
|
专业科目一览表
|
自考主考院校
首页
>
学习备考
>
历年真题
> 正文
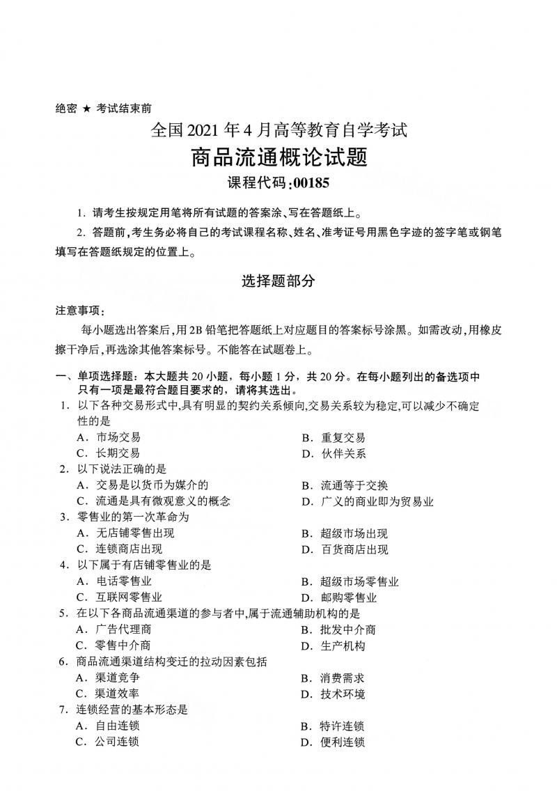
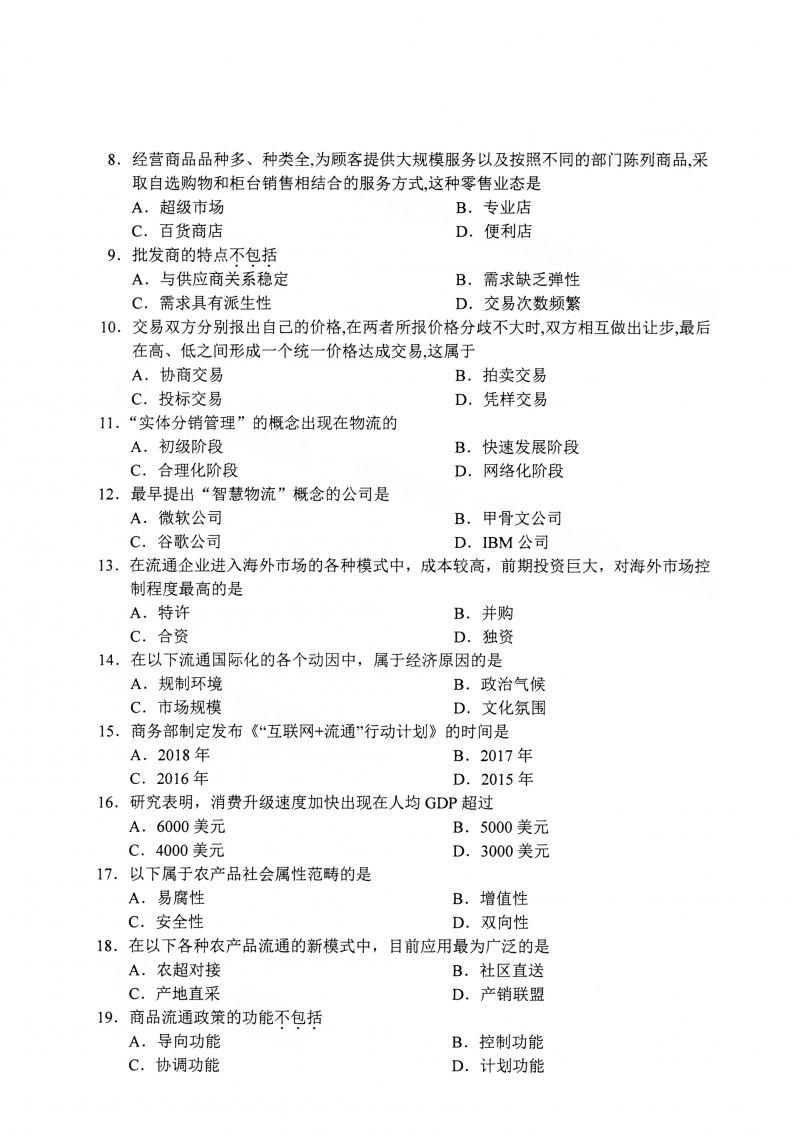
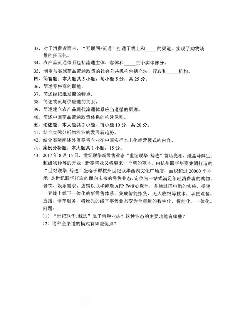
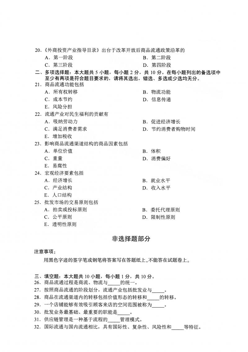
2021年4月自考商品流通概论真题及答案
2021-07-18
来源:广东自考网
内容声明
本页内容由河南自考网(www.hn-zk.cn)整理发布,由于考试政策不断变化,页面信息仅供考生参考,请以高校或教育部门发布的信息为准!
相关内容
2021年4月自考合同法真题及答案
2021年4月自考商品流通概论真题及答案
2021年4月自考领导科学真题及答案
2021年4月自考中国文化概论真题及答案
2021年4月自考中国行政史真题及答案
2021年4月自考公共政策真题及答案
2021年4月自考行政组织理论真题及答案
2021年4月自考保险法真题及答案
2021年4月自考社会学概论真题及答案
2021年4月自考毛概真题及答案
河南自考指南
河南自考本科考哪几门哪些科目
河南自考本科可以报哪些院校及专业
河南自考本科院校及专业有哪些
河南自考学位证书样本
河南自考毕业证书样本
河南自考毕业申请流程、条件及要求
河南省高等教育自学考试简介
河南自考报名条件及要求
河南自考常见疑难问题解答汇总
河南省高等教育自学考试考籍管理办法(试行)
河南2024年10月自考时间表
2024年10月自考时间:10月26-27日
网上报名时间:2024年9月2日至7日18:00
审核截止时间:2024年9月8日12:00
缴费截止时间:2024年9月8日18:00
准考证打印:10月21日09:00—27日14:45
成绩公布时间:2024年11月27日
热门专业
1
汉语言文学(本科)
489
2
项目管理(本科)
463
3
汉语言文学教育(专科)
459
4
机械制造及自动化(本科)
394
5
行政管理(本科)
351
6
教育管理(本科)
342
7
工程管理(本科)
338
8
美术教育(本科)
338
9
学前教育(专科)
332
10
电子商务(专科)
331
×
河南自考怎么报名
初高中能报名吗
好考的专业有哪些
自考学校有哪些
自考学费要多少
没有基础能考吗
没时间可以考吗
免费在线咨询 >
返回顶部